2021年10月20日,复旦大学历史学系史学论坛暨中国近现代史青年学者读书班2021年第3期以线上会议的形式举行。本次读书班由复旦大学历史学系戴海斌教授召集主持,主要讨论北京大学校史馆杨琥副研究员的新著《李大钊年谱》(云南教育出版社2021年),首先由杨琥作题为《一本书与一个时代——李大钊遗著出版背后的故事》的报告,随后分别由北京师范大学历史学院特聘教授、中国李大钊研究会副会长侯且岸,清华大学马克思主义学院教授王宪明,北京大学历史学系教授尚小明作评议。本文为主讲人发言稿,末附评议人发言整理稿。
主讲人发言
杨琥(北京大学校史馆副研究员)今天我与大家分享内容的题目为《一本书与一个时代——李大钊遗著出版背后的故事》,讲解李大钊著作的流传与出版过程。由于拙作《李大钊年谱》的篇幅限制,加之我希望以李大钊安葬作为该书结尾,有关李大钊遗著的编辑出版等问题在《年谱》中省略了。故此次讲座将用于补充讲解《年谱》中未提及,但普遍受到关心的问题。今天的主题将围绕近百年来李大钊遗著编辑出版的三个阶段进行讲解。这三个阶段是:收集与保存;编辑与出版;校勘与注释。最后,我再讲述编撰《年谱》的若干体会和认识。

杨琥著:《李大钊年谱》上下卷,昆明:云南教育出版社,2020年。本文所引之图片除特别标注外其余皆来自网络
一、近百年来李大钊遗著的编辑出版 (一)搜集与保存李大钊遗著的搜集保存工作早在二十世纪二十年代艰难危险的环境下就开始了。我将以两条线索进行讲解。第一条为北京的线索:据李大钊先生的儿子李葆华先生讲述和女儿李星华的丈夫贾芝先生回忆,在李大钊在世之时,亚东图书馆便提出为他编辑出版文集,如同《胡适文存》《独秀文存》一样出版,因其过于忙碌而搁置。1927年4月28日,李大钊英勇就义。在李大钊牺牲后,李大钊的族侄、清华大学学生李乐光(本名李兆瑞,当时改名李白余)立意搜编李大钊的遗文。大概从1927年年底开始,他就开始在各图书馆秘密搜集,勤苦抄录。李乐光从杂志上抄录文章并进行保存是在极其恶劣的环境中完成的。他的抄录与编辑工作多在夜晚进行,最初是在清华大学的地窖里进行的;后来他搬进城里,为了躲避国民党特务的搜查,他在一位朋友家里继续进行抄录工作。以后形势紧张了,那位朋友不敢再在自己的家里藏这些文稿,就由李乐光的岳母赵老太太把文稿取回来,埋在院子里的几株向日葵下。每天晚上夜深人静的时候,赵老太太从向日葵下把一包文稿取出来,李乐光继续编选;工作完毕,老太太再去把文稿埋到向日葵下。这样持续搜集、抄录和编选,最终编成四卷。九一八事变后,北京局势更趋于紧张,1933年,李乐光被捕。在李乐光被捕以后,赵老太太怕这些文稿被搜查出来,用了一夜的工夫在房檐前挖了一个坑,剪去书稿边页,仅留下抄有文字的部分,将文稿塞入一个瓦罐里,然后将瓦罐埋在这个坑里。一直到她见到李大钊的女儿李星华时,赵老太太才将此书稿挖出来交给星华。为了能够出版,李星华找到周作人寻求帮助,这样,文稿就又转交给周作人。周作人寄信曹聚仁以求出版,曹聚仁请鲁迅撰写序言,鲁迅为此写了《“守常全集”题记》。但是,送到上海的文稿只有一部分,当时并未能出版。其后几经辗转,直到1939年4月,北新书局才出版了《守常全集》,其体量仅有二十余万字,共计三十篇。但是出版以后便遭到上海租界的没收,存世仅几本。根据方行先生的介绍,唐弢先生和方行先生各有一本,后来均捐给了上海博物馆。第二条为上海的线索:方行先生和蔡尚思先生对李大钊遗著的搜集。根据方行先生回忆,抗日战争期间,上海环境异常恶劣,战火对文物的破坏非常大,尤其是革命者的著述,更是遭到格外的摧残。1939年《守常全集》被没收后,他和蔡尚思先生、周建人先生对革命文献和进步书籍的焚毁感到非常痛心,但他们深信革命先烈的遗著,决不是敌人所毁灭得了的,“经过民族解放战争的烈火,将更辉煌地发出光芒万丈!”于是,他们就抱着“激愤的心情,在故纸与余烬堆中,默默地从事于收集工作”,在复旦大学留在上海租界的“上海补习部”开始了这项工作。经过两年多的搜集,他们得到了五六十篇遗文。在搜集过程中,他们听说北京大学图书馆的某先生手中保存有李大钊的文稿,但姓名始终不得而知。最后,经周建人托人打听,他的一位亲友来信告知,文稿是有,但不能借沪传抄,而要派人到他家里去抄,条件是抄录者一定要大学教授,否则恕难“允命”。在当时,能找哪位大学教授愿意去抄录一位被杀头的革命者的遗著呢?这是一个很大的难题。最后,终于找到一位进步教授——即燕京大学教授、著名社会学家严景耀(雷洁琼先生的丈夫)前往这位先生家抄录李大钊的文稿,并托人传送至上海交予方行,整个过程均极为保密(直到1949年中华人民共和国成立后,方行等才知道搜集先烈遗著者为李乐光,而严景耀前去抄录文稿的那位北大“某先生”家就是周作人的家)。方行、蔡尚思等的工作,自1939年开始收录至1946年着手编辑,总共收集了274篇文稿。1948年,这批文稿交予上海的生活书店准备出版,但又恰逢解放战争正在进行。全部稿件不得不被带到香港保管,直到解放后才被重新转送回内地。

《守常文集》
以上所介绍的,便是1949年以前李大钊遗著流传的情况。可见那时候,尽管不少进步人士冒着生命危险搜集、保存李大钊的遗著,但囿于时代限制,不能正常出版。今天我们看到的1949年上海解放后北新书局出版的《守常文集》仅收录了几十篇文稿,并非李乐光所搜集和编辑的全部文集。 (二)编辑与出版1949年中华人民共和国成立以后,李大钊作为革命先驱和烈士,得到了党和政府的高度重视和全社会的尊重和敬仰。李大钊的纪念宣传、学习和研究工作先后展开,其著作也得以出版。1951年,南北同时发表了两组目录:北方是清华大学革命史教研室的主任刘弄潮教授发表在《光明日报》上的《李大钊著述目录试编》;南方仍然是蔡尚思和方行先生继续作的工作,他们在《大公报》上发表了《关于 <李大钊全集> 目录》。1957年,是李大钊就义三十周年,建国后研究李大钊的第一个高潮出现。这一年,方行先生以文操的笔名在《学术月刊》连载《试编李大钊(守常)遗著系年目录》,张静如先生出版了《李大钊同志革命思想的发展》。1959年,是建国十周年暨五四运动四十周年,人民出版社出版了中央马恩列斯编译局选编的《李大钊选集》,共四十万字,合计一百三十三篇。同时,人民文学出版社出版了李大钊女婿贾芝先生编辑的《李大钊诗文选集》,共三十万字。此后,李大钊遗著的出版趋于寂寥,直至1984年,人民出版社才又出版了北京市委党校编辑的《李大钊文集》上下册,共一百万字,合计四百三十八篇。但是,这些专著均是在特殊的政治文化环境下编辑而成,在不同程度上都受到当时政治气氛与盛行的政治思想的影响。 李大钊全集>

1984年前出版著作书影,照片由杨琥提供
李大钊遗著编纂的过程中大致存在三种情况,不论是之前选编的《选集》还是内容比较全的《文集》,都在不同程度上具备。第一种情况是“不收录”。例如在1959年前后,丁守和先生主持编撰马恩列斯编译局编的《李大钊选集》时,刘桂生先生主动给他提供了李大钊在1918年为曾琦的《国体与青年》作的序。但是,因曾琦在五四以后成为“国家主义”的领袖,创建了青年党,故相关的内容便不能收录。实际上,中共早期的领导人与曾琦的思想颇多一致之处,都主张救国爱国。赵世炎等在法国组织共产党时,还一再说要和“曾琦大哥商议”。然而随着列宁主义传入中国之后,国家主义被当作反动的学说与思想看待。因此,李大钊五四前后与曾琦的友谊也被讳言,即使在四十年之后,后人编选他的遗著时还不敢收录相关的文字。再如,这部《选集》也没有收录如今被人们津津乐道的李大钊在北大1922年校庆时发表的《本校成立第二十五年纪念感言》。在这篇短文中,李大钊大声疾呼:“只有学术上的发展,值得作大学的纪念。只有学术上的建树,值得‘北京大学万万岁’的欢呼!”从这句话可见,作为革命家的李大钊对学术文化也十分重视。但他的这些言论,在上世纪五十年代崇尚革命和斗争的年代则十分敏感,与当时的气氛不合,因此也不收录。第二种情况是“删节”。这主要是指李大钊文章中关于赞扬吴佩孚、考茨基等的文字,在五九年版和八四年版的李大钊文集里全部删除了。例如《要自由集合的国民大会》一文在五九年版的《李大钊选集》和《李大钊诗文选集》、八四年版的《李大钊选集》里面都收录了,但是,这三部书中都删去了“吴子玉将军主张的国民大会组织法,颇含职业的民主主义的原理,把这个精神扩而充之,很可以开一个新纪元。”这段内容。再如,李大钊在介绍马克思的一篇文章里面讲到:“柯祖基是德国正统派社会党中的健者,是马克斯嫡派的学者。”这句话也被删去了。其他被删节的还有不少,所有这些删节,当时的考虑主要是为了维护李大钊的光辉形象,认为李大钊不应该赞扬吴佩孚、考茨基。但实际上,吴佩孚在1920年前后威望很高,共产国际将吴佩孚作为中国联合革命的合作对象,李大钊跟他的联系也非常密切;而考茨基当时被认为是马克思主义正统继承人与革命领袖,后来在列宁批判后才被认为背叛了马克思主义。故李大钊在五四时期赞言吴佩孚、考茨基并不奇怪。从严格的学术标准来看,这种对其文字内容的删节并不妥当,更不能完整准确地展现李大钊思想的全貌和探索的曲折过程。第三种情况是“改动与误解”,这又细分两种情况:首先是对人名与词汇的误解。如李大钊有封信里提到寄给天问的诗,《革命烈士诗选》将“天问”注为“郭厚庵”,并说他和李大钊一起参加过社会党,从而证明李大钊早年思想“激进”。但实际上,后经朱成甲先生考证,“天问”为白坚武,当时在北洋军阀冯国璋的部队任职,正在参与镇压“二次革命”,李大钊的政治立场此时不但不“激进”,相反还拥护袁世凯。其次是直接改动。这几种文集,在编辑过程中,都将不理解的字、词直接修改成通俗易懂的字、词,实际上错改误改之处不少。 这三种情况的原因,第一是受到意识形态的影响。曾琦、考茨基、吴佩孚等在五四时期均为正面人物,后来才成为反面人物。但五九年到八四年编辑李大钊文集时都将后期的观念套用到五四时期。第二是政治宣传和学术研究工作的混同。为了宣传的需要,不尊重李大钊本人的思想发展的曲折性与复杂性,以编者的主观看法来任意处理李大钊的文字。 此外,还想补充说明的是,即使这种编者们尽力适应当时的社会需要和政治气氛而编辑出版的李大钊著作,也还遭到别有用心的人的打击、陷害和摧残,因而被限制发行。例如,《李大钊诗文选集》出版以后不久,编者贾芝专门到王府井新华书店了解销售情况,他发现这家书店竟然没有这本书,当他以为该书销售太快而吃惊时,他了解到的情况更使他大吃一惊,也使他疑惑不解。原来,该书在送到书店后,未售几天,就被出版社全部收回去了!事后很久,贾芝先生才从内部知道原委:原来,当时的中央政治局候补委员康生在观看建国十年大庆展览筹备展时,看见展览中对五四时期李大钊的介绍和宣传,竟然说:“你们这是贬低毛主席!”听到康生的言论和他对李大钊的态度后,人民文学出版社担心惹祸,因此,就派人将已送到书店销售的图书又收回去了。这是1959年的情况,后来,政治形势越来越紧,李大钊遗著的编辑和出版更无从谈起。直到1978年改革开放后,编辑、出版李大钊著作的工作才又得以正常地展开,但乍暖还寒,八四年版仍存在不少上述问题。 (三)新编:校勘与注释中国李大钊研究会编注的李大钊著作,1999年第一次出版时称《李大钊文集》,2006年改名《李大钊全集》,2013年版为最新修订版,2020年建党一百周年之际人民出版社再次印刷。在此专门介绍一下这个版本。基于之前提到的那些版本中存在的问题,1994年,中国李大钊研究会决定组织研究者,编辑新的《李大钊文集》。新编版本的特点和成果,一是把没有收录的、删除的全部收录恢复。二是补充了很多内容。1984年版文集收录了四百三十八篇,现在新编《李大钊全集》第三版则达到了五百九十五篇。三是“校勘和注释”。

中国李大钊研究会编注,《李大钊文集》,北京:人民出版社,1999年
中国李大钊研究会编注,《李大钊全集》,北京:人民出版社,2006年
中国李大钊研究会编注,《李大钊全集》,北京:人民出版社,2013年
先谈“校勘”,校勘原则上以最初刊行的文稿为准,参校以其他较好的或通行的版本,凡通过多方查证而确认为错误的地方均被做出了修改。其中涉及到三类错误:一是作者即李大钊本人书写错误。二是第一次发表时排印错误。三是通行本(1984年版本)修改或者刊印错误。在新编《李大钊文集》《李大钊全集》(修订本)采取的办法是:第一,吸收通行本的成果;第二,一律据原刊,将通行本之误加以改正,恢复文稿最初发表时的原貌;第三,在作出修改的同时,保留原文,如为印刷之误,则校改;如为作者在史实、引文方面的失误,则以注释说明。有些存疑的,大半仍其旧。此处我将举例说明:第一依据原刊改正通行版的误区,如《宪法与思想自由》中提到“东洋自古无宗教之纷争,此最足幸者”在八四年被印为“此最不足幸者”,意思则完全相反。这些错误都恢复原刊。

原刊正确通行版误改举例,表格由杨琥提供
第二是李大钊的书写错误的问题,这个需要反复阅读才能发现。例如,李大钊所引一封朱舜水致郑成功信,我反复翻阅查找,从朱谦之编《朱舜水集》中发现这封信是朱舜水写给一个日本人安东守约的。我将原文保留以注释来说明这是写给安东守约的信。

原刊史实、引文错误新版改正对照举例,表格由杨琥提供
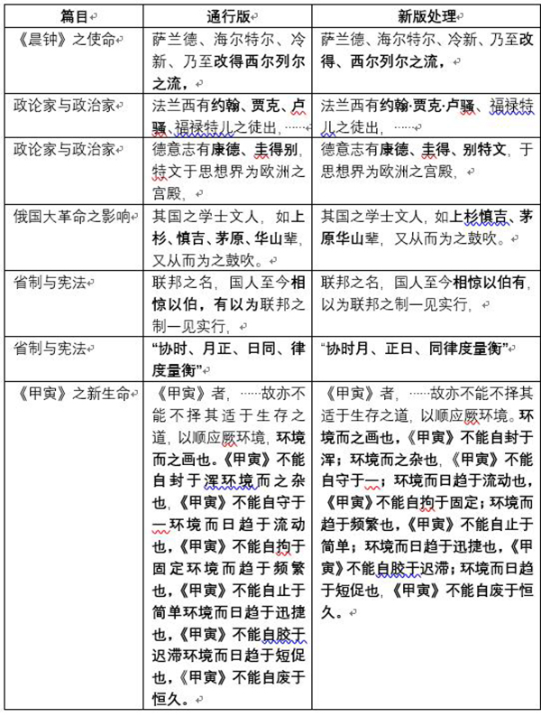
第三是标点方面的错误。由于时代原因,原文无标点。如不细究,容易误点,以至改动原意。以前通行的版本中有不少误点。第一类误点,是语际关系未搞清楚所致:“改得西尔列尔”,点在了一起,其实是“改得”(歌德),“西尔列尔”(席勒);第二类误点,是未注意语境关系所致:“伯有”,这是中国人的人名,被点断了;第三种误点,是由于未考虑时空观念的交融而产生的:“《甲寅》之新生命”。

通行版本中误点举例,表格由杨琥提供
现在,再来谈注释的情况。我们要认识到,李大钊生活的清末民初,正是中外文化在学术界、文化界大规模交流之际,因此,他的文章中就包涵着中文、日文、英文、法文、德文、俄文等多种语言和文字的关系,即“语际”关系。种种语际关系都掩盖在同一种文字即中文之下,从表面上是中国文字,实际上后面隐藏着外语和汉语之间的种种复杂关系。我的师兄王宪明老师针对清末民初文献的特殊性写过专门文章加以探讨和说明。做注释,不是简单地查字典,更要把李大钊文章里面引用的词语、引用的人物和事件彻底地查懂。我和王宪明老师多次探讨、商量,采用的方法就是按照李大钊文章中提供的线索,深入到文章中所涉及的外国文化、外国语言和外国语境去探幽索引。对于外国人名,不仅要发音匹配,而且需要与人物的时代和生平事迹及思想学说等都相符;对于外国观念和著作、学说等,力求找到其最原始的出处,从而使名称、文字和思想内容等都能相合。注释工作容易被大家轻视,但是实际上《李大钊全集》的注释工作耗费了我们极大的精力。第一类是语际相关的词汇,如唐弼卿、腊利翁、姜达库等。其中艰难的部分均由王宪民老师注释。以“姜达库”为例。李大钊在《大战中之民族主义》讲到第一次世界大战中法国的爱国与民族主义,他说法国爱国主义在“姜达库时代”表现的最为充分,“姜达库”其实就是众所周知的圣女贞德。因为贞德的拼音,日语发音就是“姜达库”,李大钊沿用了这个说法。

圣女贞德(Jeanne d'Arc )
第二类词语是属于语境关系方面的。比如“惟民主义”、“国家主义”等 。李大钊早期的文章里面多次提到了“暴民专制”。1984年之前,所有研究李大钊的学者都把“暴民专制”解释成李大钊抨击袁世凯的专制统治。而之后刘桂生老师及朱成甲老师分别写了文章、分别论证指出“暴民专制”并不是抨击袁世凯,而是批评革命党人的。我们注释吸收他们的成果,把这些注释出来,由此大家读到李大钊最知名的早期的文章的时候,便不会产生误解。第三类词语为特定的、具体的事件或特指的人物,因时代变迁,而现在不易解者。这类很多通过查字典能够查到,但是有些也是要做注释。比如说“南中再乱”、“南天动乱”、“南中倡义”、“云南义声”等。这些反映了李大钊思想的演变过程:李大钊在1913年及1914年写的文章里面,就把二次革命称为“南中再乱”、“南天动乱”,但是后来到1916年的时候,他的思想、政治立场发生了根本的转变以后 就改称“南中倡议”。对于护国运动,他就称“云南义声”。注释既注了词的本意,同时也展现了李大钊的思想演变的过程。 通过编注《李大钊文集》《李大钊全集》的工作,我们明确了几点认识:第一个是李大钊著述的语言文字,充分地、鲜明地反映了他所处时代的特色;也反映了近代文献的复杂性。第二是从语际、语境、时空观念出发了解李大钊,有助于充分认识和理解那个时代。第三就是不仅李大钊的著述反映了时代的特征、具体鲜明的时代性,而且,我们研究者,对李大钊著述的整理、编注及认识和研究也各具时代性,反映了时代的变化。编辑李大钊的著述也充分反映着时代的变化。我们之所以能比前人做的工作前进一步,既是我们吸收了前人的已有成果而取得的,也是由今天这个时代的整体认识水平决定的。同时,新版也有失误的地方,还要继续增补。 二、编《李大钊年谱》的体会和认识因为前面的内容太多了,编著《年谱》的体会和认识这一部分,我将集中于一些原则性的问题,简要作一介绍。第一,基础入手,广搜史料。史料是历史学的基础,尤其是编撰年谱的工作。我在写博士论文时期,便聚焦于中国近代报刊形成及演变等相关的问题,因而对李大钊、陈独秀等人产生了新的认识。李大钊作为报刊的参与者和实践者,实际上是近代报刊培育的人物。所以我的年谱编撰工作首先主要是在继承前人的基础上,把《晨报》《京报》《大公报》《益世报》《时事新报》这些大报上关于李大钊的报道都搜集起来,补充了前人未论及的内容。

晨报

益世报
除此之外,我还阅读了李大钊发表过文章以及参与过创办的一些报刊,极大的丰富了关于李大钊的资料。其次,由于李大钊曾在北大工作,我从他在北大的朋友、同事、学生的书信、文集、日记中搜集相关的资料,其中包括《苏甲荣日记》《钱玄同日记》《顾颉刚日记》《周作人日记》《杨昌济日记》。2000年11月,我受朋友相邀前去北大图书新馆,查看当时他们从老图书馆发现的一堆东西,以前人所不知的文献。我从中找到了两本日记,其中一本日记记载了1919年5月4日北京大学学生上街游行的事情,还有关于李大钊的记载。我很兴奋,后来弄清楚是北大学生苏甲荣的日记。除此之外,我拜访杨天石老师阅读了《钱玄同日记》;拜访顾颉刚先生的女儿顾潮老师,阅读了《顾颉刚日记》。我较早阅读到了这些日记上记载的相关内容。再者,相关档案方面也有极大的突破。由于革命活动是秘密的,所以正面记载较为缺乏。但是反面的敌特档案中却有相关的记录。这一方面是南京第二档案馆的资料汇编,从前使用的学者比较少。另一方面是未刊的档案。比如说北洋政府的内务部档案中有很多监视李大钊的部分。北京大学档案馆、北京市档案馆、中央档案馆、台北“国史馆”所藏阎锡山档案等相关记载极大的扩充了以前我们所不知道的信息。

杨琥手抄资料
第二,多方参证、考订正误。此处我以几个例子加以说明。第一是神州学会。从前我们对神州学会的认识仅限于根据前人写的文章和一个人的回忆,推断神州学会是一个秘密团体。就我收集到的材料来看,神州学会在日本可能是秘密的,但在中国不是秘密的。李大钊当时向北洋政府写过报告请求申请成立神州学会,所以我引用了四条材料,一个报刊的报道、一个档案里面发现的李大钊申请立案的报告材料、《白坚武日记》,还有黄介民1933年的回忆《三十七年游戏梦》。这四个方面说明了神州学会的情况和性质。第二个就是鉴别真伪。其一,以前的研究都认为李大钊参加过中国社会党,引用的材料是相关人士的回忆,我对这个材料进行了细致的分析,得出结论:李大钊根本就没有参加过社会党。其二,李大钊在刑场到底有没有高呼口号?我在年谱中对高呼口号的根据来源进行了正本清源的清理,发现这是一件子虚乌有的事情。考订正误,相关的例子也有很多,比如我将李大钊入职北大时间确认为1917年12月,李大钊从苏联回国的时间为1924年12月。我还订正了一些书信的撰写时间。第三,加强研究,拓展认识。一方面,我们需要加强对李大钊的社会交往、人际网络的考察。例如,年谱中引用了《杨昌济日记》记载的毛泽东的岳父杨昌济与李大钊的具体交往。此外我在年谱的书写中征引了《曾琦日记》与少年中国学会刊物中的相关内容,由此我们还可以分析五四时期这一批青年人同时具备怎样的思想。这方面的研究可以展现五四时期思想的丰富性与人的思想转变的复杂性。另一方面,就是要多角度的认识和理解李大钊的革命活动,这又分两个小部分。一个是共产国际的幕后指导与帮助。随着共产国际档案公布,我们知道非基督教运动、李卜克内西和卢森堡的纪念活动等背后都有共产国际的影子,或者指导或者帮助。第二个是北京大学对李大钊革命活动的掩护。李大钊被张作霖军阀逮捕、牺牲前,他曾多次被北洋政府监视和通缉,但是每一次都化险为夷,为什么?这与北京大学对李大钊的保护和对革命活动的掩护难以分开。此处举一例说明:1924年5月,张国焘被捕后叛变,供出北京党组织的一大批负责人,其中便包括李大钊,北洋政府立即下达通缉令,通缉李大钊。但不久,北京大学就对这个通缉令进行抗议。在查阅北大档案过程中,我发现一张小纸条,记录了蒋梦麟给评议会的评议员写的信。其内容是说要召开一个会,讨论守常被通缉的事情,请大家一定到会,以便进行采取何种对策的商议。最后,北京大学向教育部递交呈文,驳斥了通缉令里关于李大钊进行地下革命的话语。教育部向内务部反映后,尽管拖了很长时间,但政府最终取消了通缉令。我从这个事件推断,其他的很多北洋政府的通缉令,也是被北京大学想方设法地化解了。

张国焘
胡适、蔡元培、蒋梦麟(左一)、李大钊(右一)
最后,我进行一个总结。李大钊是一个真实、丰富、立体的杰出历史人物;后来研究者也应全面、准确、立体地去理解李大钊。李大钊是革命家兼思想家;他是近代中外汇通时代的历史人物。他的自然生命已逝,但他的社会文化生命还活着,并在现实社会生活中继续发挥着作用。这样的历史人物,由于时代的差异,我们今天的人要理解他的言行、他的所作所为是很难的。因此,遗著整理和年谱编撰的所有工作都以理解他的活动和思想为中心而展开。所以我确实是毕恭毕敬、虚心诚意地去研究李大钊、理解李大钊。我最大的体会就是李大钊研究还是任重而道远。尽管研究了几十年、甚至上百年,还有很多可以研究的地方,而且还有很多理解不到位的地方,我的分享到此为止。
评论与讨论 侯且岸(北京师范大学历史学院特聘教授,中国李大钊研究会副会长) 杨琥老师的讲座非常精彩,富有深刻的学术史内涵。我根据自己的研究,谈几点意见。 首先,李大钊的遗著是研究李大钊生平、思想的基本史料,为我们提供了史学研究的基本依据(底本)。经过几代人的共同努力,从1939年北新书局出版的《守常全集》(收文30篇、20万字),到1959年人民出版社出版的《李大钊选集》(收文133篇,40万字),再到2013年人民出版社出版的《李大钊全集》(修订注释本,共五卷,收文595篇,201.5万字),本身就是一个复杂且充满矛盾的学术史发展过程。 其次,李大钊遗著的价值,需要我们透过深入细致的学术史的分析来加以展现。杨琥在讲座中与我们分享了一个又一个具体而有趣的案例——“遗著背后的故事”,使得李大钊研究“活起来”。给我留下印象最深的是:他在“编辑出版部分”指出:建国以后,编辑出版李大钊的遗著本不应存在问题,但事实证明,并非如此简单。以《李大钊选集》的编辑为例,编者为了维护李大钊的正确形象,有选择地收入文章,甚至对文章中的内容,特别是涉及中外历史人物的评价做出删节、改动,对大量的概念做出误断。这里我可以再补充两个实例,据《李大钊选集》的编者陈文斌回忆,他“发现《中国社会各阶级的分析》选入《毛泽东选集》时,按照后来的观点作了文字上的重要修改。他认为这就是‘政治把关’。于是效仿这种做法,从李大钊原遗稿中删去自认为有损其形象的文字”。例如在《新纪元》中,“删去‘美国威总统也主张国际大同盟’”。而在《劳动教育问题》中,则删去了“讲中国工人惰性的文字”。 我国著名的马克思主义史学家侯外庐先生在建国以后最早提出系统研究李大钊的思想(参见《关于五四运动谁领导问题》,《光明日报》1950年5月4日)。他认为,“李大钊师1918年以来的文章”,让人“感受了思想上的极大震动”。“关于马列主义在当时的宣传与思想领导,李大钊师的言论是一个集中的代表”。但是在20世纪60年代中期对他的批判中,他的见解被污蔑为“疯狂攻击伟大的毛泽东思想”,“妄图以此抹杀毛主席在五四运动中的光辉历史地位”。从中我们不难看出李大钊遗著被忽视的主要原因和历史背景。 再次,重视研究李大钊遗著的主要特点,真正理解李大钊、读懂李大钊。《李大钊全集》(修订注释本)的前言中指出:李大钊所处的时代的一个重要特点,“则是中外大通,中国与外国思想文化交流的范围与几率剧增,世界主要国家的语言、文化、思想通过不同渠道传入中国。与此时代相适应,李大钊的许多论著从本质上看,不能不成为一种跨文化、跨语际,甚至跨语境的文献,具有中国古典文献所不具备的特点”。因此,“为了完全读懂李大钊的文章,必须按照李大钊文章提供的线索,深入到李大钊文章所涉及的外国文化、外国语言和外国语境中去探幽索隐”。我以为,这段前言不仅揭示了李大钊遗文的特点及其历史文化价值,而且也明确提出了对近代历史文献的研究方法。 作为《李大钊全集》(修订注释本)的编者之一,杨琥将这种方法灵活运用于《李大钊年谱》的撰著之中。我们看到,与一般年谱不同,杨琥在体例上大胆创新,紧密结合谱主李大钊的思想理论特点,在“谱主事略”之外专门辟出“诗文系年”部分,深入分析李大钊的思辨成果。在这部分,他不仅准确解读文本,而且增加了对文本的考辨、学术讨论,以及评析,做出了艰辛的学术探索。他的治学方法,值得我们学习、借鉴。 最后,借此机会,我要向李大钊遗著的收集者表示崇高的敬意!在上海,早期的收集者是我国著名历史学家、复旦大学历史系原主任蔡尚思先生,上海市文化局原副局长方行先生,他们在建国以前就开始搜集、研究李大钊遗著,在李大钊研究的学术史上留下了深深的足迹。 王宪明(清华大学马克思主义学院教授) 从整体看,这部《年谱》代表了目前李大钊研究的最新进展和水平,既是对此前学术界李大钊研究成果的集大成,又为未来进一步推进李大钊研究提供了新史料、新视角、新方法,拓展出了新研究领域,通过一本书,揭示了一个时代。主要表现在: 一是体例严谨,脉络清晰,便于读者阅读、利用。这一方面,作者在《年谱》正文前所列“凡例”,已经做了明确说明。全书按“谱主事略”、“诗文纪年”、“时事纪要”三条线索,对谱主李大钊生平事迹、思想言论及其与之相关的国内外重要时事等作了系统梳理,举凡谱主家世、幼时遭遇、所受教育、赴日留学、反袁归国、参加新文化运动、高举“青春中华之复活”大旗、倡导“新中华民族主义”、入职执教北大、率先传播马克思主义、与陈独秀南北呼应创立中国共产党、积极推动国共合作、协助冯玉祥参加国民革命、联络阎锡山反奉及支持国民军北伐、联络日美等国外交官并与之谈判促使这些国家支持国民军北伐和中国的统一大业,一直到被奉系军阀逮捕并英勇就义为止的所有事迹和思想主张,都得到系统而清晰的呈现。 二是文献挖掘深广,搜罗宏富。从参考文献中可以看出,仅明确列出参考引用过的文献,就包括北大所藏北京大学教务档案、中国第二历史档案馆所藏北洋政府内务部档案、台北“国史馆”所藏阎锡山档案、台北国民党党史馆所藏吴稚晖档案等未刊档案7种,《共产国际、联共(布)与中国革命档案资料丛书》等已刊档案资料38种,《北京大学日刊》等民国时期报刊杂志67种,《苏甲荣日记》等与李大钊关系密切者的文集、书信、日记等37种,《昌黎县志》等地方志7种,各种纪念集、回忆录、画册等60种,年谱、传记、论著等23种。作者挖掘出了大量与李大钊生平事迹和思想言论有关系的内容,使得这部《年谱》有了极为坚实的档案文献基础,其中有相当一部分是在李大钊研究领域中第一次挖掘使用的。例如,1920年初,李大钊护送陈独秀逃离北京,是李大钊和中共党史研究中的佳话,但究竟何时发生,如何发生,则以往研究中并不很清楚,并且间有讹误。对于前者,作者利用北洋政府警察厅的档案资料,弄清陈独秀是于当年2月9日下午一点多乘人力车离开其家,与胡适、李大钊商量后,离京赴沪,14日抵沪后致信警察总监吴炳湘,称友人电促前来面商西南大学事,已抵沪。作者据此推断出李大钊护送陈独秀出京的时间为“1920年2月上旬”。 三是别择精审,考辨精当。《年谱》对众多的回忆录、传记等,都采用了极为审慎的态度,所用材料,必加考辨,取其可信可靠部分,摒弃其中的失误失实部分。例如,1927年5月22日,高一涵在武汉中山大学举行的追悼李大钊大会上,在介绍李大钊生平事迹时,曾说五四运动后,陈独秀在北京出狱后,“与先生同至武汉讲演”,“返京后则化装同行避入先生本籍家中”,二人“在途中计划组织中国共产党事”。“南陈北李,相约建党”之说,受此说影响颇大。但作者经过认真考辨,认为“这一回忆并不准确”,事件发生时,高一涵并不在国内,其回忆不足为据,更重要的是,高一涵的回忆“是孤证”,其他相关诸人的回忆也有很大差异。作者认为,“此时的陈独秀还不是马克思主义者,说他在离京途中与李大钊‘计划组织中国共产党’,与其思想的实际善不符”。澄清了高一涵等人回忆中对“南陈北李相约建党”的讹误之后,作者通过更加具体的考察,对“南陈北李”说法的最初提出、李大钊通过书信和安排张申府、张国焘等往返京沪,与陈独秀面对面交换建党意见等,得出了更加合情合理合史实的结论。 四是视野开阔,研究理论和方法得当。李大钊是一位具有世界眼光的大学者、思想家,同时也是一位具有国际影响的政治活动家。《年谱》作者非常自觉地把谱主李大钊的生平重大活动和思想言论放在第一次世界大战前后时代思潮发展和世界格局变迁中、放在国际共产主义运动,尤其是远东国际共产主义运动和民族解放运动中进行归纳、整理、研究,使得李大钊生平活动及思想言论与时代思潮、世界局势及国际共产主义运动和民族解放运动之间的内在关联及其世界意义和地位更加彰显出来。例如,《庶民的胜利》和《布尔什维克主义的胜利》两文,以往大家一般认为是李大钊“欢呼十月革命”的代表性文章。但是,作者研析此二文,认为“所蕴含的时代内容与历史意义远不止是‘欢呼十月革命’所能概括和包含的。实际上,李大钊的文章是针对中国当时的语境、现实需要,根据一战的起因和后果,评价一战意义、结局和世界未来发展趋势的文章。又如,对于1922年春北京大学学生发起的“非基督教大同盟”运动,作者也通过梳理苏联和共产国际有关中国革命的档案资料,揭示这场运动与苏联和共产国际的密切关系。这类研究不仅是李大钊研究的重要突破,对于整个中共党史、中国革命史、中国近现代史研究来说,在研究理论和方法论上都有一定借鉴意义。 五是恪守规范,尊重前辈学者的研究成果。李大钊著作的收集、整理、出版本身,经历了一个艰难而曲折的过程,在民国时期尤其如此。由于时代原因和社会环境等方面的原因,李大钊的作品最初发表时有些未署名,有些署名与后来大家所熟悉的并不一样,用的是化名,或根本没有署名。为了收集整理出版李大钊的遗著,很多前辈前者,如刘弄潮、刘桂生(刘埜)、时光、韩一德、李玉贞等,花了大量时间和精力,陆续考证出一批李大钊的佚文及与李大钊相关的重要文献。他们的贡献,在《年谱》中都得到清楚体现,反映了作者尊重前辈学者、遵守学术规范的良好学风。 六是学术为本,求真求实,毫无功利心。作者用了20年的时间著成此巨著,其中不少内容本来都是可以独立撰成高水平论文发表的,但作者没有这样做,因为这无疑会分散时间和精力,影响整个研究工作的进程。把这么多的时间和精力花在基本文献的整理和研究上,甘为学术研究做铺路石,这在当今唯论文论英雄、唯论文评绩效的学术生态里,尤其难能可贵,令人敬佩。 尚小明(北京大学历史学系教授) 由中国李大钊研究会常务理事、北京大学校史馆研究员杨琥编撰的《李大钊年谱》正式出版,是今年中国学术界的一件大事。杨琥潜心钻研李大钊著述多年,又广泛搜集整理了其他各种相关史料,详细考辨,去伪存真,因此他能够成功编撰出这样一部高质量的年谱。年谱的出版可谓李大钊研究史上的里程碑,必将对今后的李大钊研究产生深远的影响。 我没有专门研究过李大钊的生平经历与思想,只因20多年前曾与杨琥、王宪明等老师有过一段参与编校《李大钊文集》(人民出版社1999年版)的经历,因此对于他接下来进行的李大钊年谱的编撰格外关注。我们都是刘桂生先生的学生,我和杨琥又都在北大工作,平时见面机会不少,或在刘先生家里,或在他的办公室,或在我的办公室,或在校园里偶遇,差不多每一次,我都会问到他年谱编撰进展,而他总是说还在进行中,并表示工作量很大。这样一种问候方式竟然持续了大约20年,在我,每一次都不过是一句很轻松的问候,在他,真不知熬了多少夜,吃了多少苦。 年谱编撰过程中,他曾就体例问题征求我的意见,我感觉他确定“谱主事略”、“诗文系年”、“时事纪要”这样的体例很有新意,但为何采用这样的体例,内心其实并没有十分清晰的认识。现在皇皇两巨册年谱呈现眼前,拜读之后,方认识到他所采用的体例,对编撰李大钊年谱而言的确是最合适不过的。 一般编撰年谱重在记述谱主生平行事,但对编撰李大钊年谱而言,若仅以记述其生平行事为主,是远远不够的。李大钊不仅是一位革命家,也是一位思想家,一生虽然短暂,但留下不少重要文字。年谱若以记述其生平行事为主,则其思想家的一面将不能得到充分反映;若将两者结合,则其生平行事又可能被淹没在大量反映其思想的文字当中,不能突出其革命家的一面;而且,记述李大钊的生平行事,必然要大量征引同时代其他相关人物的文字,将这些文字与反映李大钊思想的文字混在一起,整个年谱的内容就杂乱无章了。由此可知,《李大钊年谱》分为“谱主事略”与“诗文系年”是经过精心思考的。“谱主事略”记述李大钊生平行事,所引李大钊文字主要限于记述其活动方面的,同时大量征引其他相关文字,详细考索;“诗文系年”则是将最能反映其思想的文字系年呈现。需要特别指出的是,李大钊一生最主要的活动集中在1911至1927年,他撰写文字也主要在这十多年,这个时段并不长,而年谱撰者竟用了长达130余万字的篇幅,显然也是经过精心思考的,因为只有这样的篇幅,才能够让撰者以大量征引李大钊的文字的方式全面呈现其思想演变的脉络,而这样的处理方式同时也为读者通过年谱研读李大钊思想演变提供了极大的方便。可以说,“谱主事略”与“诗文系年”这两种体例的设置,充分考虑到了李大钊这个人物的特点,而这也是这部年谱编撰能够获得成功的最根本的原因。 至于“时事纪要”,主要是为读者理解李大钊的思想与活动提供背景材料,作为年谱的一部分是很有必要的,但为了避免“喧宾夺主”,撰者采用了极简要的大事记的方式,也是很恰当的。 除以上所述外,在具体内容上,年谱有许多地方充分反映了迄今学术界在李大钊生平活动与思想研究方面所取得的成绩,指出了尚待解决或存疑的地方,以及撰者根据大量新发现的材料,对一些重要问题所作的新的思考与考证。这些内容与年谱内容有机结合,从而使这部年谱成为集史料与研究进展为一体的著作,从今而后,任何关于李大钊的研究,都应当以此为基础向前推进。
我要评论 (网友评论仅供其表达个人看法,并不表明本站同意其观点或证实其描述)
全部评论 ( 条)