先锋朋辈之“未来我做主系列考研保研”专题讲座
2020年4月2日下午13:30,由中国语言文学学院本科生党支部和团学联主办的“未来我做主系列之考研保研专题讲座”在腾讯会议平台举行,此次讲座是“先锋朋辈”党建沙龙系列活动之一。本次会议邀请2016级本科生党员穆一舟、李静茹、张湛林、王璐平和2018级汉语国际教育专业研究生党员王艳祺,结合自身经历,从不同方面向大家分享了考研、保研相关经验。


考研经验分享之
跨考我校金融专业硕士
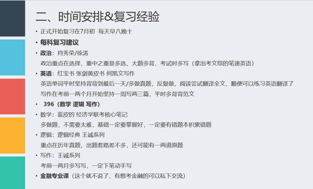
首先分享经验的是2016级汉语国际教育本科生穆一舟,她在2020年研究生入学考试中选择了跨考本校的金融专业。穆一舟同学首先在为什么选择跨考、选择跨考的学校和专业及跨考难度方面详细介绍了自己对于跨考的经验,接着为大家讲述了自己跨考时的时间安排和复习经验,并强调了保持良好心态的重要性。
考研经验分享之
报考汉语国际教育专业
选择报考我院汉语国际教育专业硕士的李静茹同学首先为大家介绍了英语、政治、汉语基础、汉语国际教育基础四个科目的分值和应考策略,接着详细分析了汉教专业的几个考虑院校,尤其推荐了由哈嘉莹、肖秀荣等几位老师编辑的书。
保研经验分享之
支教保研
通过支教保研的张湛林同学讲述了自己通过参与中国青年志愿者扶贫接力计划研究生支教团而成功保研的经历,针对研究生支教团计划简介、支教保研申请条件及流程、研究生支教团利弊分析和协调学生工作与学习四个方面重点进行介绍。
保研经验分享之
学术保研
通过学术保研的王璐平学姐则讲述了自己参加北师大汉语文化学院夏令营和中国人民大学学术文化论坛的经历,为大家介绍了参加学术保研的所需条件、具体流程以及自己的宝贵经验。王艳祺学姐作为已全程参与考研过程的在读研究生,通过回顾自己的考研经历着重提醒同学们在心态、着装等面试过程中应该注意的种种事项和答题过程中的技巧、关键点。
学长学姐分享完毕后,讲座进入答疑解惑环节,由同学们提出问题,学长学姐们热心解答。五位学长学姐从不同途径、不同角度为大家大致勾勒出考研、保研的样貌,使大家对于考研、保研有了更为深入的了解。同学们通过聆听学长学姐们的学习历程和经验教训明晰了自己在未来的本科生涯中的学习重点,了解了考研和保研各自的利弊,有利于选择更加适合自己的道路并获悉第一手的考研、保研过程中的注意事项,为将来的考研、保研做好铺垫。
我要评论 (网友评论仅供其表达个人看法,并不表明本站同意其观点或证实其描述)
全部评论 ( 条)