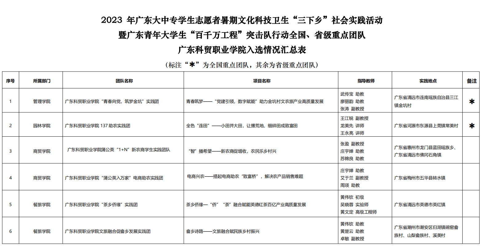
近日,广东省学生联合会秘书处公示了2023年广东大中专学生志愿者暑期文化科技卫生“三下乡”社会实践活动暨广东青年大学生“百千万工程”突击队行动全国、省级重点团队名单,确定了107个全国重点团队、1000个省级重点团队(含100个优秀示范项目团队)。广东科贸职业学院管理学院“青春向党,筑梦金坑”实践团、园林学院137助农实践团2支队伍入选全国重点团队,另外16支队伍入选省级重点团队。其中,园林学院137助农实践团的指导教师为园林学院教师第一党支部成员。

自活动启动以来,学校各二级学院根据文件精神要求,围绕理论普及宣讲、乡村振兴促进、发展成就观察、党史学习教育、民族团结实践以及各类专项活动,积极组建团队申报社会实践项目。经学校评审,推荐24支队伍参加省级重点团队遴选,最终2支队伍入选全国重点团队、16支队伍入选省级重点团队。各社会实践队伍在指导老师们的带领下,前往不同的实践地点,开展形式多样的活动,在走访调研、劳动实践中高扬主旋律,传播正能量,综合运用现代信息和传媒技术手段,深入广大农村,助力产业发展,在乡村舞台展现青年风采,激扬青春力量。
下一步,园林学院教师第一党支部成员将积极响应学校号召,发挥社会服务专长,指导青年学子走出校门、走进企业、走进社区、走进乡村,在社会课堂中受教育、长才干、作贡献,用行动谱写科贸青年服务广东高质量发展新篇章。
我要评论 (网友评论仅供其表达个人看法,并不表明本站同意其观点或证实其描述)
全部评论 ( 条)