峥嵘岁月铭初心
传承基因担使命
第三届红色革命情景剧大赛
为扎实推进党纪学习教育,巩固拓展学习贯彻习近平新时代中国特色社会主义思想主题教育成果,常态化长效化开展党史学习教育,6月11日下午,由马克思主义学院主办,艺术教育学院协办,马克思主义学院党支部、红色理论社承办的2023学年思政课实践教学创新展演暨“峥嵘岁月铭初心,传承基因担使命”第三届红色革命情景剧大赛决赛圆满落下帷幕。舞蹈学院党总支副书记文科、艺术人文学院副院长陈海红、文化旅游学院党总支书记郑东、艺术教育学院党总支书记何瑛、马克思主义学院院长陈伟平担任评委。学校党委书记韩安贵出席活动并讲话。

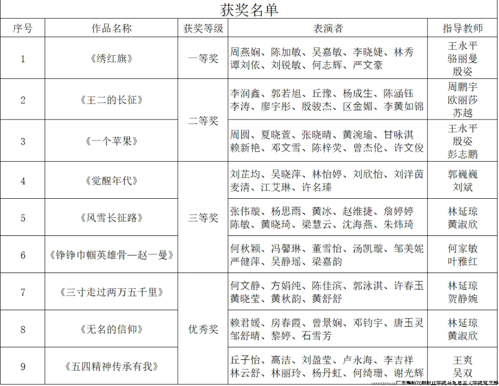
本届比赛从今年4月开始,历经初赛、复赛激烈比拼,最终九个作品进入决赛。同学们深情演绎红色革命故事,重温峥嵘岁月,感悟信仰力量,点燃弘扬伟大建党精神的燎原之火,将红色文化的深刻内涵和时代价值刻在心里、融入血脉、化为基因。最终《绣红旗》获得本次比赛一等奖,《一个苹果》《王二的长征》获得二等奖,《觉醒年代》《铮铮巾帼英雄骨——赵一曼》《风雪长征路》获得三等奖,《三寸走过两万五千里》《无名的信仰》《五四精神传承有我》获得优秀奖。
赛后,评委老师郑东作点评,他充分肯定参赛队伍在历史事件挖掘、革命人物演绎、语言节奏把控以及服装道具、节目设计等方面的表现,并且对进一步办好比赛提出中肯建议。

评委老师点评
马克思主义学院院长陈伟平对同学们在比赛中用年轻人的表达习惯讲好党史故事,用自己喜欢的方式讲好红色故事、革命故事、英雄故事的创新表现给予了充分肯定,并表示这一幕幕情景剧皆是一堂堂精彩的思政课。红色革命情景剧大赛是我们学校近年来立足艺术院校实际、坚持“两个结合”提高思政课教学有效性、让思政课从书本上走进学生们的心坎里而持续开展的一项实践探索。希望能够推动师生共同行动,学党纪、悟党史,从党的历史中汲取智慧和力量,以艺术小舞台,打造思政大课堂,做好“融”的大文章,画好育人同心圆。

党委书记韩安贵作总结讲话
学校党委书记韩安贵作总结讲话。韩安贵用“红色、创新、特色”三个特点概括本次比赛。一是红色。本次比赛的九个节目都反映了革命史和党的历史上的艰难、光辉岁月,充满着红色基因。二是创新。习近平总书记多次对学校思政课建设作出重要指示,强调要不断开创新时代思政教育新局面,红色革命情景剧比赛就是思政课实践教学的一种创新。三是特色。比赛把思政课和我们学校的艺术特色有机地融合起来,有效推动了思政铸魂与艺术教育的深度融合。一幕幕情景剧的演绎传递的信仰、信念令人深受感动,引发共鸣。同时,生动、感人至深的表现方法,对于每一位参与的师生而言,同样是一次宝贵的精神洗礼。
韩安贵强调思政课建设要紧紧围绕“讲什么、谁来讲、怎么讲”三个问题作深刻思考。一是讲什么。每一门思政课都有自己的教学内容,同时建议讲好我校校训“唯真、唯正、唯美”,把思政课的“真正美”讲清楚、讲明白、讲活。思政大课堂和思政小课堂都要做到“真正美”,将我校的校训精神落在实处。二是谁来讲。既要思政课教师和专业课教师来讲,同学们也要讲,全体师生都要讲好思政课,讲好“真正美”。三是怎么讲。在思政课、专业课、舞台上讲,立足“围绕舞台培养人才”,把思政课搬到舞台上,实现思政课程与课程思政有机结合、协同育人,让思政课教学活起来,提升“入脑入心”的效果,进而达致立德树人的目标。
韩安贵还对参赛作品的题目设计、相关历史细节的处理、小故事的挖掘、演绎方式和内容的创新等方面提出了宝贵的建议,和同学们探讨如何对剧目进行提升和改进,同时建议马克思主义学院开好总结会,凝炼每届比赛中的经典剧目,为更好推进思政课教学改革创新打好基础。
红色文化是中国共产党在100多年的奋斗历程中形成的重要精神财富,蕴藏着丰富的育人素材和价值,举办红色革命情景剧比赛既是对我校近年来采用“沉浸式”“互动式”“体验式”方式打造“舞台上的大思政课”教学创新成果的展示,也是引领我校学子不断从先辈们的榜样事迹中汲取精神力量,努力成为有理想、有信念、有情怀的时代新人的积极动员。
佛山职业技术学院马克思主义学院院长陈艳、广东职业技术学院马克思主义学院院长曹峰、广东环境保护工程职业技术学院马克思主义学院院长李健、南海区沥东社区主任吴宇珩、学校各职能部门及二级学院相关负责人、佛山职业技术学院理论学习宣讲会成员、各二级学院的师生代表等600余人出席本次活动。
获奖作品

一等奖《绣红旗》

二等奖
《王二的长征》《一个苹果》

三等奖
《觉醒年代》《风雪长征路》
《铮铮巾帼英雄骨——赵一曼》

优秀奖
《三寸走过两万五千里》
《无名的信仰》《五四精神传承有我》

精彩回顾

《五四精神传承有我》

《无名的信仰》

《一个苹果》

《风雪长征路》

《铮铮巾帼英雄骨——赵一曼》

《绣红旗》

《觉醒年代》

《三寸走过两万五千里》

《王二的长征》

合影留念
我要评论 (网友评论仅供其表达个人看法,并不表明本站同意其观点或证实其描述)
全部评论 ( 条)