2021年是实施“十四五”规划、开启全面实现现代化新征程的第一年,也是中国共产党成立一百周年,在此之际,学习党史具有重要的时代和现实意义。习近平总书记提出要“树立正确党史观”,做到“学史明理、学史增信、学史崇德、学史力行”。百年党史绘制出了中国共产党人的精神谱系,开征程、增智慧,定信仰、增信心,是“学史增信”最具说服力的“教科书”。为推动落实立德树人根本任务,促进学校改革发展稳定,华北理工大学管理学院积极开展党史研究,并取得了一定的成果。
华北理工大学管理学院教工第二党支部书记赵艳霞的文章《立德树人守初心 铸魂育人担使》被《中国教育报》刊登。紧紧围绕为党育人、为国育才,突出党的政治建设,坚持立德树人,深入学习贯彻习近平新时代中国特色社会主义思想,集聚“五力”,发挥思政队伍育人合力,通过开展“‘三全育人’我当先、服务师生我创优、报国成才我奋斗”“‘三全育人’大讨论”系列活动,激发院系、机关、后勤和公共服务部门工作人员干劲,以开展“让我们爱上讲台”课程思政大比武等为牵引,深入挖掘授课教师爱上讲台的内在动力,提高课程思政改革深度,培养具有家国情怀的优秀毕业生。依托省级、校级研究生实习实践基地和科研项目等外在推力,导师团队带领研究生躬身入局在全国10余个省份进行社会实践调研近千人次,体验国情服务群众,社会实践业绩明显。牢牢掌握意识形态阵地管理领导权,认真落实学校党委“三清单四机制”,开展多项活动夯实意识形态管理定力,用全国党建样板支部“三三三”工作法,紧密围绕“三个到位”的建设目标,科学优化“三条路径”的精准选择,统筹推进“三个抓手”的有效落实,着力打造“小支部、大作为”学习型党支部特色品牌,彰显基层党建引领魅力。思想政治教育成效显著,取得的标志性成果范围广、层次高、数量多。日前,学校得到高校“双带头人”教师党支部书记工作室建设项目资助。

《立德树人守初心 铸魂育人担使》刊发在《中国教育报》(2021年3月2日).png
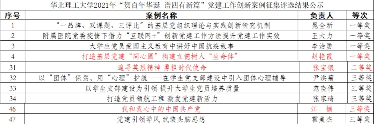
管理学院在华北理工大学2021年“贺百年华诞谱四有新篇”党建工作创新案例征集评选中获得佳绩。赵艳霞书记为负责人的《打造基层党建“同心圆”,构建立德树人“生命体”》获得一等奖;张宝银老师为负责人的《追寻英烈精神 勇担时代使命》获得二等奖;江楠老师为负责人的《我和我心中的中国共产党》获得三等奖。其中赵艳霞书记为带头人申报项目由管理学院教工第二党支部抓住获批全国第二批新时代高校党建工作样板支部培育创建良好契机,自2019年12月—2020年12月探索创新“三三三”支部工作法,开展打造基层党建“同心圆”、构建立德树人“生命体”支部特色活动,彰显 “小支部大作为”品牌特色。首先教工第二党支部为了打造学习型党支部特色品牌,齐心协力先后实施系列三大抓手:凝心项目、培育计划、提升工程。其次,教工第二党支部着力于创新党建筑基工程。点上立意,筑牢思想根基,把好方向盘;线上用心,锻造有为队伍,做好领航员;面上着笔,善抓党建规律,勇做压舱石;体上用情,铸就坚强堡垒,奔向中国梦。最后,探索支部工作规律。着力打造“小支部、大作为”学习型党支部特色品牌,塑造示范面,扩大辐射面;构建“党建+民生”、“党建+服务”“党建+引领”三大辐射平台,将支部建成新时代高校基层的坚强战斗堡垒,为培养德智体美全面发展的社会主义建设者和接班人提供坚强组织保证。立足民生掌握党建引领业务规律,开拓创新夯实支部建设成效。

华北理工大学2021年“贺百年华诞谱四有新篇”党建工作创新案例获奖名单.png
高校基层组织既肩负着教学科研的重任,又承担着育人铸魂的使命,是新时代条件下基层党组织建设的重要阵地。鲁敏等通过研究项目2020年度河北省高校党建研究课题:新时代高校基层党建工作机制创新研究(项目编号:GXGJ2020B098)等,发表了文章《高校基层党组织强党建促业务机制研究》,刊登在《华北理工大学学报(社会科学版)》。从高校基层党组织党建的特殊性研究入手,提出高校基层党组织强党建促业务发展的四个结合,包括党建与教学、科研、学生思政、教工职业发展相结合。探寻高校基层党组织强党建促业务机制,强党建,聚内核,强化党建对业务的引领机制、有分工,尚合作,理顺党建同业务的聚合机制、重创新,出实招,探索党建促业务的运行机制、明责任,严纪律,夯实党建对业务的约束机制,从而提升高校基层党组织党建工作质量。

《高校基层党组织强党建促业务机制研究》刊发在《华北理工大学学报(社会科学版)》(2021年2月).png
路在何方,成果指引。开展党建理论研究,组织专题培训等方面的工作进展,形成系列研究成果,为建设高质量教育体系,建设教育强国贡献力量。
我要评论 (网友评论仅供其表达个人看法,并不表明本站同意其观点或证实其描述)
全部评论 ( 条)