为深入开展学习贯彻习近平新时代中国特色社会主义思想主题教育,牢牢把握“学思想 强党性 重实践 建新功”总要求,践行为师生“做好事,办实事”服务理念,巩固主题教育实践成果。1月9日,工商管理系第一党支部联合第二党支部开展“我为师生办好事办实事”故事分享会主题党日活动。

自开展主题教育以来,工商管理系第一、二党支部持续深化“党旗在一线高高飘扬”、“我为师生办实事”、“立足岗位做贡献”等活动,引导党员教师在教学、科研和服务师生等方面主动作为、担当有为。到教师工作室、教室、实训室、学生宿舍,开展访谈、座谈、发放问卷等形式,收集师生的微心愿,共收回心愿单300份,其中教师50份,学生250份,问题涉及教师成长、工作流程、生涯规划、学习、生活、实习与就业、社会实践、师生交流、评优评先、安全教育等多个方面。通过广泛征求师生意见建议,常态化关注师生的热点和难点问题,建立党总支—党支部—党员教师—专业教师—学生干部五级联动机制。进一步完善了制度措施,党建带团建、党建带群建。要求支部每年至少办3件实事.平均每位党员教师每学期至少做1件实事。


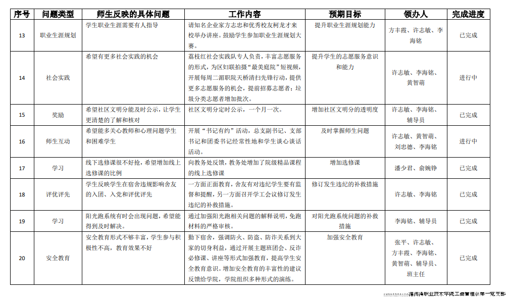
活动开始,第一党支部书记黄智萌展示了工商管理系“我为师生办好事、办实事”项目清单,本学期工商系党员教师,共发现十四类,二十个问题,已落实16个,还有4个问题正在不断推进中。她分享的是《用心倾听,马上行动,做师生的贴心人》,指出调研是“我为师生办实事办好事”的重要法宝。自己担任班主任,班级外省学生多,她经常下宿舍,和学生交流谈心,询问学生有关学习和生活方面的困难,并一一记录,努力帮助他们解决。经常和老师谈心谈话,老师有问题,只要她知道,她总是及时给出合理化的建议。
随后,党员教师代表们分享了自己办好事和办实事的故事和心得。
李海铭老师分享的是自己作为学工办主任带领全体辅导员《为学生实习保驾护航,教师党员的责任与担当》的故事,深入了解学生的需求和困难,利用访企拓岗,积极向企业推介学生,同时为学生的实习提供指导和帮助。此外,还关注学生在实习期间的心理健康和成长需求,为他们提供必要的心理支持和辅导。
刘忠德老师分享的是《深化管理服务,拓宽就业渠道,优化育人服务》的故事,作为行政秘书,深化管理服务育人,协同系部领导、专业主任,做好学生与企业双方沟通的桥梁,联系32家企事业单位,寻找到见习岗位600多个,举行“2024届毕业生招聘会”,促进毕业生高质量就业。
黄宇晴老师分享的是《想学生之所想,急学生之所急》,专为学生开展简历制作培训,她不仅培训了简历的制作方法,还对现场提交的24份简历进行一对一诊断,对于学生简历上的通病进行了细致地“诊断”与“治疗”, 学生们纷纷表示本次培训课程对于梳理个人经历、系统化组织简历语言等方面提供了切实有力的帮助。
黄慧芳老师分享的是《旁听庭审,以案学法》,黄慧芳老师在讲授《电商基础与实务》课程中的电子商务法律法规章节时,为把法治教育融入专业教育,带领学生上了一场 “体验式”法治教育课,旁听销售假冒注册商标商品的犯罪案件庭审,学生们接受了增进了同学们对知识产权相关法律知识的理解,认识到在未来的从业过程中应遵守法律红线,诚实守信、合法经营。
郑容容老师分享的是《向阳而生,你值得被用心对待》,讲述的是她与一位身体有缺陷的学生的故事,这位学生因为身体缺陷常常请假给她留下不好的印象,后来通过交谈了解到学生情况,她认真反思自己,并对这位学生格外关注,在期末考试时,学生答题很慢,她鼓励他,缓解学生的紧张情绪,学生顺利通过了考试。
陈丽琴老师分享的是《做好示范,共同提高》,陈丽琴老师是经验丰富,富有爱心,很好地发挥“传帮带”作用,与两位老师进行师徒结对。她根据新教师的优缺点制定老带新计划,自己也亲自参加职业能力测试,提升自己的专业水平,把自己的每一节课都当作示范课来准备,真正做到言传身教,在她的熏陶下,新教师也快速成长。其中,一位教师成长为专业主任。
郑楠楠老师分享的是《以生为本,让爱伴随》,郑楠楠老师是会计专业主任,她关心学生成长的每个环节,组织召开新生介绍会、定期开班会和宿舍走访、指导技能竞赛、主动联系企业开展专业认知。关心新教师,亲自送新教师下企业。开展专业团建活动,提升团队的凝聚力。在她的带领下学生班风、学风良好,教师团队积极向上。
傅婷婷老师分享的是《践行宗旨,敢于担当》,傅婷婷老师是入党积极分子,但她时刻以党员的标准要求自己,作为一名老教师,毫无保留地把多次教学能力大赛获奖经验分享给年轻团队,和年轻教师一起制定教学计划,认真分析每一位教师的优缺点、擅长的专业领域,同时帮助他们提振信心,在提高新教师业务水平的同时也努力充实自己,取人之长,补己之短。以自身实际行动践行党的宗旨。
陈丽清老师分享的是《学生之事无小事,细微之处下功夫》陈丽清老师就像一位大姐姐,通过课堂教学和指导学生技能竞赛过程中发现学生的闪光点,鼓舞学生,爱自己、相信自己是第一要义。不论是作为倾听者还是表达者,她都坚定学生之事无小事,细微之处下功夫,在未来的某一天成为照亮他们前行的一把火。
陈丽晶老师分享的是《优化服务,提升体验》陈丽晶老师兼做系部报账员,针对部分老师对报销材料不清楚、报销流程不熟悉的困难,她根据工作经验在财务科报销流程上做了具体案例的补充。根据报销内容进行分类整理,详细介绍不同报销内容所需材料和工作流程,图文并茂帮助老师们更好地完成报销工作。
陈潇闹老师分享的是《情系学生,积极回应》陈潇闹老师是电商专业主任,电商学生在外实习时,反馈了很多问题,陈潇闹老师带领专业老师连夜开车到泉州,通过和学生的座谈会,掌握了学生的需求和企业的不足之处。并马上和企业项目负责,人力主管,总经理进行紧急的沟通和协调。历经5个多小时,晚上12点多终于解决了学生上班时长、住宿、绩效工资、吃饭时间等等问题,帮助学生顺利完成这一阶段的实习。
系党总支书记张平做总结讲话,他指出,开展“我为师生办好事办实事”,是样板支部在主题教育中起示范带动作用的重要表现,也是党员发挥先锋模范作用的应有之义。要把这些好做法、好制度坚持下去,进一步增强党员学思悟践新思想的自觉性。要发扬奉献精神。党员要亮身份、见行动、展作为,围绕师生急难愁盼的实际问题,把好事办实,把实事办好,不断增强师生的获得感、幸福感和安全感。要坚持务实作风。要努力把实事好事办到师生的心坎上,用心用情用力解决好师生的操心事、烦心事、揪心事,扎实推进我系主题教育活动走深走实、见行见效。
我要评论 (网友评论仅供其表达个人看法,并不表明本站同意其观点或证实其描述)
全部评论 ( 条)