2022年10月22日上午,中国共产党第二十次全国代表大会胜利闭幕。过去十年,我们取得的伟大成就振奋人心,二十大绘就的新蓝图将指引我们走向崭新的未来。

新闻传播学院本科生党支部第一时间组织学生党员深入学习宣传贯彻党的二十大精神,踔厉奋发、勇毅前行。下面就和新新一起来看看大家的学习手账吧!

新闻传播学院本科生党支部学生党员
周玮荀
正如习总书记所说,当代中国青年生逢其时,施展才干的舞台无比广阔。我们要努力锤炼好专业本领,讲好中国故事,传播好中国声音,推动中华文化更好走向世界!

新闻传播学院本科生党支部学生党员
张思民
实现中华民族伟大复兴的中国梦,需要一代又一代有志青年接续奋斗。我们生逢其时,要坚定不移听党话跟党走,用智慧和汗水拼搏出更加美好的中国,让青春在全面建设社会主义现代化国家的火热实践中绽放绚丽之花。

新闻传播学院本科生党支部学生党员
高涵
走过新时代的十年,我感悟到思想的磅礴伟力,欣喜于马克思主义中国化时代化新的飞跃。我同样感悟到信念的不竭动力,回望中国共产党的发展历程,满目皆是累累硕果与可期的未来。最后,我感悟到奋斗的强大合力,在共同的努力下,我们办成了许多事关长远的大事要事,在小我与大我的融合中不断实现着更高的迈进。

新闻传播学院本科生党支部学生党员
孙牵夕
手帐摘录了二十大的主题以及大会的意义,同时记录了作者在观看开幕会的所思所想与心得感悟。作为新时代青年与新传学子,我们也需担起责任,传播正能量、讲好中国故事 。

新闻传播学院本科生党支部学生党员
赵丽薇
二十大圆满闭幕,面前的新征程是充满光荣和梦想的远征。作为新传学子,我们也将踏上新征程,探寻创新传播方式,如此次的手帐形式,以期发扬红色精神,做好党的舆论宣传工作!

新闻传播学院本科生党支部学生党员
谷宇萧
讲好中国故事,传播好中国声音。坚定不移听党话、跟党走,脚踏实地,不断提升专业素养,担起新时代传媒人的使命和责任。未来已来,新征程再出发!

新闻传播学院本科生党支部学生党员
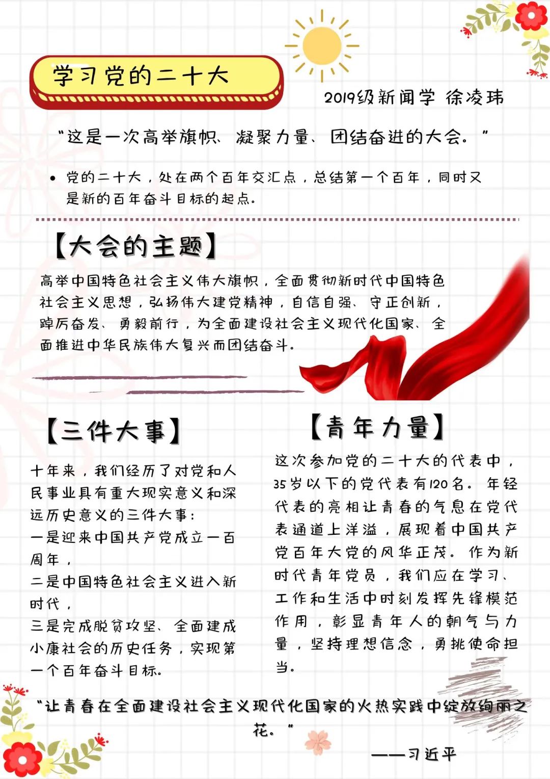
徐凌玮
党的二十大是一次高举旗帜,凝聚力量,团结奋进的大会。作为新时代青年党员,我们应认真学习宣传贯彻二十大的精神,研读大会报告关键词,坚定理想信念在学习工作与生活中时刻发挥先锋模范作用,彰显青年奋斗力量。

新闻传播学院本科生党支部学生党员
梁曦月
学习手帐主要分为两部分,首先在学习二十大报告过程中,选取“大会主题”和“新时代十年的伟大变革”两个关键词进行抄录;另外,结合青年学子的使命任务,尤其是新传学子如何发挥专业特色,提出了自己的见解。

新闻传播学院本科生党支部学生党员
梁曦月
学习手帐主要分为两部分,首先在学习二十大报告过程中,选取“大会主题”和“新时代十年的伟大变革”两个关键词进行抄录;另外,结合青年学子的使命任务,尤其是新传学子如何发挥专业特色,提出了自己的见解。
我要评论 (网友评论仅供其表达个人看法,并不表明本站同意其观点或证实其描述)
全部评论 ( 条)