为继续加强基层团组织标准化、规范化建设,考评本年度组织化开展党史学习教育情况,继续完善基层团组织星级创建评定工作,提升团支部的组织力,彰显政治功能和社会功能,英语学院团委响应团市委、校团委的号召,于11月至12月集中开展2021年度“对标定级”工作。英语学院本、研44个团支部积极响应,配合提交述职考评等材料。
01 细化标准,规范程序
为建立基层团组织规范运行、对标定级的常态化机制,探索基层团组织星级创建评定工作,“对标定级”工作在每年第四季度针对成立6个月及以上的团支部开展,从而进一步加强基层团支部建设,不断增强团支部的组织力和工作活力。
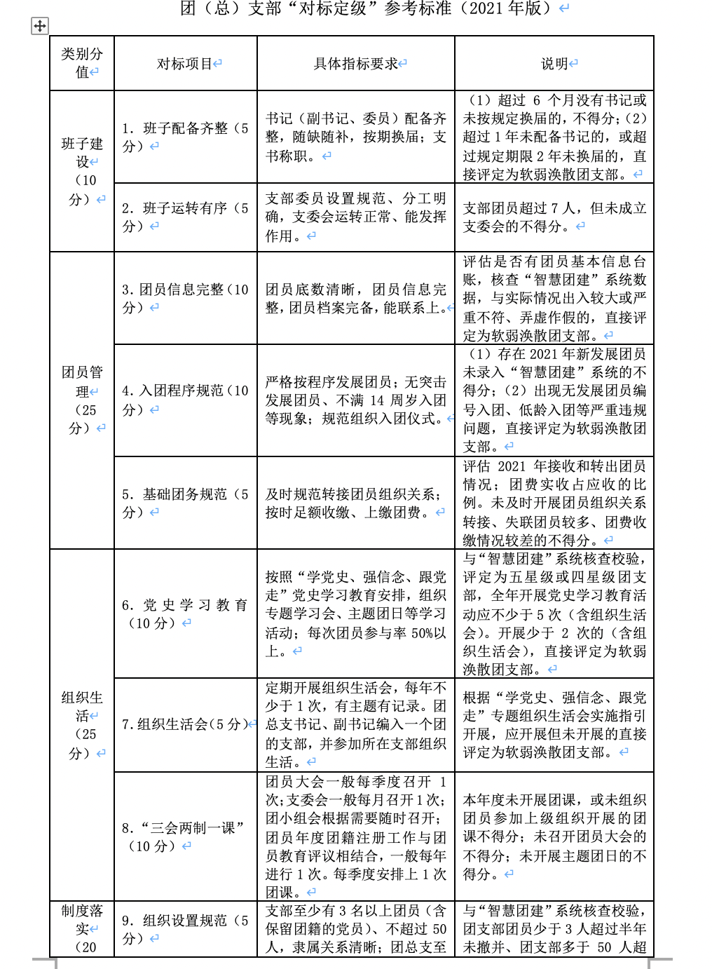
“对标定级”工作重点评估2021年度团支部标准化、规范化建设和政治功能发挥情况,特别突出将组织化开展党史学习教育情况作为核心指标。实行百分制赋分评定,各项指标分别赋分。
“对标定级”工作涵盖三个工作要求(团支部对标自评、院系团委复核认定、校团委组织抽查评估)和两个个工作机制(分级负责、激励约束),各团支部将依照详细的标准和规范的步骤进行定级。


02 支部自评,团委复核
前期清查
11月21日前,学院团委清查团支部底数,更新“智慧团建”团干部信息,确保所有团支部运行机制顺畅。
支部自评
11月28日前,各团支部通过专题组织生活会等形式,对照团支部“对标定级”参考标准填写“对标定级”评议表,完成自评定级。
团委复核
12月10日前,学院团委结合各团支部述职评议情况,对照团支部对标定级评议表和参考标准完成复核认定,在“智慧团建”系统记录其星级,妥善保存对标定级纸质版材料。
校团委抽检
12月校团委将抽检各院系团委开展“对标定级”工作情况,并对抽检情况进行通报反馈。
03 五星级团支部结果公布
英语学院团委结合团组织书记述职评议和日常掌握工作情况,对照团支部自评结果,实地采取“三必核、两必听”的方式,即核实“智慧团建”系统数据、核验必要工作资料、核查自评结果真实度,听取团支部书记述职、听取党组织和团员青年意见,对团支部自评定级情况进行复核认定。经英语学院团委复核评定,以下团支部被评为“五星级团支部”:
英语专业2019级2班团支部
英语专业2020级4班团支部
英语专业研究生2019级1班团支部
英语专业研究生2019级2班团支部
英语专业研究生2020级1班团支部
英语专业研究生2020级2班团支部
英语专业研究生2020级5班团支部
恭喜以上优秀团支部获得“五星级团支部”,希望其他团支部对标对表,再接再厉!
04 结语
英语学院团委坚持一切工作到支部,指导推动团支部加强建设、规范运行,不断提升组织力,积极开展团支部“对标定级”工作,对相关工作提出具体要求并有序开展。同时英语学院团委加强团的基层建设,以党建带团建,开展基层团务培训,落实“三会两制一课”制度,定期对各支部主题团日活动进行指导和总结,有序开展“青年大学习”和“一团一品”争创,深耕团支部“组织力”建设,打造基层坚强战斗堡垒。
我要评论 (网友评论仅供其表达个人看法,并不表明本站同意其观点或证实其描述)
全部评论 ( 条)