建设成果(2)支部建设出成果,党员先锋齐争优

2020-06-18 21:14:30 林海玉


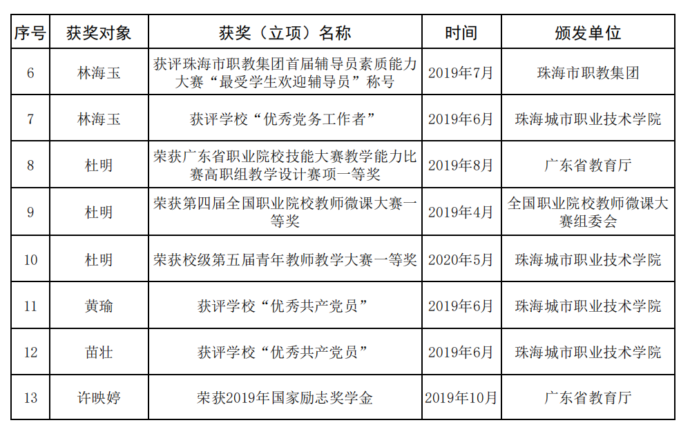
在学校党委和学院党总支的正确领导下,旅游管理学院学生党支部严格按照上级党组织文件精神和通知要求,认真、扎实创建教育部高校党建工作样板支部,以“七个有力”为建设目标,以提升组织力为重点,着力发挥政治引领、规范党的组织生活、团结凝聚师生、促进学校中心工作等方面的主体作用,党支部充分发挥战斗堡垒作用,党员先锋模范作用突出,2019年成绩显著,硕果累累。


03.01.png

03.02.png

03.03.png

03.04.png




责任编辑:林海玉

我要评论 (网友评论仅供其表达个人看法,并不表明本站同意其观点或证实其描述)

全部评论 ( 条)

    旅游管理学院学生党支部充分发挥战斗堡垒作用,党员先锋模范作用突出,2019年成绩显著,硕果累累。
    说明:热度榜主要以育人号最近72小时的活跃度(包括发文量、浏览量、评论数、点赞数)和近24小时的更新数为主要指标进行计算。其中前者占60%,后者占40%。
          Baidu
          map